接下来会接连分析几家生物公司。
上次分享的疫苗行业文章,没看的朋友建议先看,关于行业和产业链的部分内容是公用的,后面我就不重复讨论。
疫苗行业的过去、现在、未来深度梳理,一篇文章看懂生物产业链
今天分析华兰生物。
说明:
系列研究数据和信息会在公号更新。
2022年1月5日,华兰生物的子公司《华兰疫苗》,获得中国证监会上市批复。于2022年2月18日登录深交所创业板。
华兰疫苗剥离单独上市。
但是往期年报及各种财务数据,目前皆未分离,尤其是华兰生物仍然持有华兰疫苗75%的股权,还会纳入合并报表,所以本文依然只用华兰生物的名义,分析旗下主要产品以及业绩。
不过后面占股会降至67.5%。
对产品或者专业不感兴趣的朋友,可以跳过第一节。
建议不要跳过去,多看看有好处,多点耐心!

1、简介
华兰生物成立于1992年,总部在河南新乡,董事长安康。
之前华兰生物只做“血液制品”的研发和生产,在1998年,第一家通过血液制品行业的GMP认证,也是国内第一家上市的血液制品企业。
不过后来血液制品遇到瓶颈,始终无法突破,于是在2005年新增疫苗业务,真是柳暗花明又一村,华兰生物的血液制品业绩逐年下滑,疫苗业绩逐年上升,不断地拉动华兰生物的价值。
稍微提一下董事长安康。
安康1949年出生,和祖国同岁,家庭是书香门第,父亲毕业于复旦大学,在当时,属于绝对的高知识分子。
安康成绩也不错,考上了河南师范大学的生物系。
但是当年的政治环境因素问题,具体就不说了,很敏感,安康被迫离校,派遣到河南的农村去当医生。
到了1971年,秩序恢复,安康也回到母校,继续读书。
4年后大学毕业,就去了当地新乡防疫站当站长。
十几年后,1988年,升职到兰州所当处长。
我们都知道兰州所是我国主要的生物制品研究所之一,安康一辈子都在跟生物打交道。
当年的几大研究所走出来非常多的优秀人才,目前市场上的绝大部分生物公司的创始人或者高层,都是当年几大研究所出来的。
安康也是其中之一。
1992年,安康创立《华兰生物工程有限公司》,这就是华兰生物的前身。
安康当然很有钱,多次登上河南首富之位,2021年也居于福布斯富豪榜第520位。
2、产品
华兰生物主要有三类产品:血液制品、疫苗、基因工程产品。
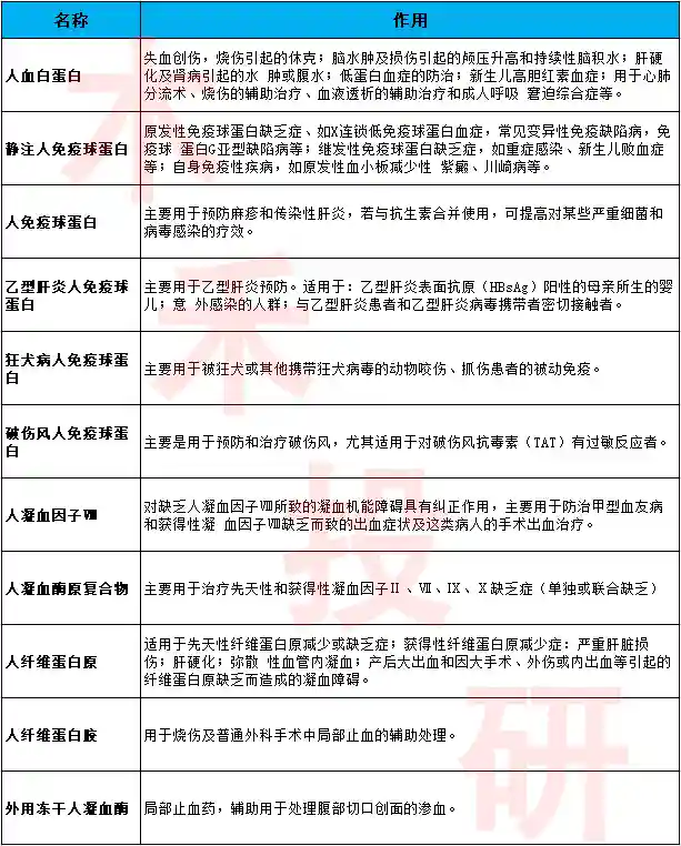
血液制品有人血白蛋白、静注人免疫球蛋白、人免疫球蛋白、人凝血酶原复合物、人凝血因子Ⅷ、人纤维蛋白原、狂犬病人免疫球蛋白、乙型肝炎人免疫球蛋白、破伤风人免疫球蛋白等11个品种(34个规格),是我国血液制品行业中血浆综合利用率较高、品种较多、规格较全的企业之一。

疫苗产品有流感病毒裂解疫苗、甲型H1N1流感病毒裂解疫苗、四价流感病毒裂解疫苗、四价流感病毒裂解疫苗(儿童剂型)、A群C群脑膜炎球菌多糖疫苗、ACYW135群脑膜炎球菌多糖疫苗、重组乙型肝炎疫苗(汉逊酵母)。
不过目前几乎都是靠流感疫苗。
基因产品起步时间比较短,目前还没有大批量生产,不过取得了曲妥珠单抗、利妥昔单抗、贝伐单抗、阿达木单抗、德尼单抗、帕尼单抗和伊匹单抗的临床试验批件,正在按计划开展临床试验。
另外我把华兰血液制品的主要产品以及相对应的功效做了一张表格。

血液制品有两道天然的壁垒。
第一道、政策
我国1986年就已禁止进口人血白蛋白之外的一切血液制品,2001年起就已不再批准新设血液制品企业。
这道政策简直就是赤裸裸的支持垄断,不再准入新企业,全国市场都是那几家企业的。
目前主要以中生集团、天坛生物(SH600161)、华兰生物(SZ002007)、上海莱士(SZ002252)、泰邦生物这几家的血液制品占据大部分市场,
中生集团没有可讨论性,国资委下的庞然大物。
其中天坛生物规模最大,上海莱士技术最好。
第二道、单采血浆站
血液制品的主要原材料就是人体的血浆,免疫球蛋白、人血白蛋白和凝血因子是人血制品的三个大类,从华兰生物的产品表(上图)也能看出来,他所有的产品都是这三类。
而人血浆只能通过单采血浆站采集。
稍微解释一下单采血浆,就是用离心机从人血液中分离出血浆,再把其余的成分回输给提供血浆的人。
而且血浆站的设立并不容易,华兰生物的血浆站数量近几年没有增加一家,一直都只有25家。
很明显,血浆站的数量和单个血浆站的采浆量,就决定了企业的原材料,进一步决定了企业的产能。
这个在下面分析业绩的时候还会说。
华兰生物的疫苗产品很少,只有五款。

疫苗种类也只有流感疫苗、肝炎疫苗、脑膜炎疫苗三类。
不过就是这五款疫苗产品拉动了华兰生物的业绩
流感疫苗在分析疫苗行业中已经有详细的讲解。
疫苗行业的过去、现在、未来深度梳理,一篇文章看懂生物产业链
从上面这篇行业分析文章中,我们知道二类疫苗靠的就是“大单品”,每家生物公司都一样,华兰生物也不例外。
补上肝炎疫苗和脑膜炎疫苗的分析。
(新生儿乙肝疫苗是一类苗,成人乙肝疫苗是二类苗)
A、肝炎疫苗
先认识一下乙肝病毒。
乙型肝炎病毒是引起乙型肝炎(简称乙肝)的病原体,属嗜肝DNA病毒科,该科病毒包含正嗜肝DNA病毒属和禽嗜肝DNA病毒属两个属,引起人体感染的是正嗜肝DNA病毒属。

乙肝病毒危害很大,而且很隐蔽,直到1963年,才被发现。
肝炎病毒最容易感染胎儿和新生儿,因为小孩子的免疫系统很微弱,遇到肝炎病毒感染源,极易感染。
肝炎病毒会在人体的肝脏内,不断地繁殖,最后遍布在人体的血液和各类体液中。

人体感染肝炎病毒后,并不会立刻出现严重病症,人体的免疫系统会和肝炎病毒展开拉锯战,病毒不灭,战斗不止。
可惜目前人体如果不在外力的帮助下,打不过肝炎病毒。
最后肝脏会被慢慢地纤维化或者肝硬化、肝衰竭、肝癌,最后死亡。
肝癌的死亡率以及死亡速度非常恐怖,时间很短。
不过1963年,澳大利亚的巴鲁克终于发现了乙肝病毒的表面抗原(HBsAg),也就是病毒的外衣,如上图所示的三大表面抗原。
后来在1970年,又继续发现了乙肝病毒的Dane颗粒,等于发现了病毒的核心本质。
从这以后,乙肝病毒才真正被人们所认识。
十年后,1981年就研制出了第一支乙肝疫苗。
另外稍微提一下,为什么乙肝如此难治疗。
乙肝病毒主要包括HBsAg外衣和DNA,还有cccDNA,即使我们消灭掉病毒的DNA,HBsAg外衣也依然可以单独存活在人体的血清中,正常情况下,如果要完全消灭掉HBsAg,大概需要50年左右的时间。
但是在这个时间内,HBsAg额度基因会整合进干细胞的基因组内,当人体的肝细胞复制的时候,HBsAg也会跟着复制被翻译出来,而且很隐蔽。
虽然我们的医疗技术在飞速发展,急性乙肝大概率能治好,但是慢性乙肝,目前治愈率非常低。
所以乙肝疫苗的重要性大家都有底了吧。
华兰生物唯一的一款肝炎疫苗叫“重组乙型肝炎疫苗(汉逊酵母)”。
乙肝疫苗大概分为三类:CHO细胞、汉逊酵母、酿酒酵母。
工艺和特点就不一一解释了。
其中汉逊酵母是主流产品,CHO细胞少一点,酿酒酵母在逐渐退出市场。
康泰生物就是做酿酒酵母乙肝疫苗的
华兰生物也是近年才做汉逊酵母乙肝疫苗。
b、脑膜炎疫苗
先认识一下脑膜炎球菌,也叫脑膜炎奈瑟氏菌,流行性脑脊髓膜炎(流脑)的病原菌。有13种不同的血清群,根据它们多糖类荚膜的抗原性结构而分类:A型、B型、C型、Y型及W135型,这5类差不多是造成所有人类患病个案的血清群。

其中以A群为主,B群其次,C群少见,但近些年B群和C群有增多的趋势。
脑膜炎球菌的主要致病物质为荚膜、菌毛、内毒素,一般寄生在我们正常人的鼻咽腔内,大概5~10%的健康人鼻咽有这个细菌。
跟流感一样,脑膜炎球菌也有流行期,不过波动很大,高发期70%的人都会携带这种细菌。
很可能现在看文章的你就有,可能我也有。
不过不用太担心,绝大多数携带者(高达90%以上)并不会发生疾病,因为我们成年人的免疫系统对这种细菌的免疫性很强,只有少数会引起鼻咽炎。
其中只有1~2%的人,经血流或淋巴到达脊髓膜,就会引起化脓性脊髓膜炎,也就是脑膜炎,而且具有传染性。
别看这1%到2%的概率好像很低,其实从总人数来看,也是很庞大的一个人群,所以脑膜炎疫苗的必要性就理所当然了。
华兰生物的脑膜炎疫苗有两款产品,ACYW135群脑膜炎球菌多糖疫苗和A群C群脑膜炎球菌多糖疫苗。
产品很好理解,ACYW135群就是上面说的四个细菌群体,该疫苗可以预防这四类细菌导致脑膜炎。
A群和C群就是预防这两类细菌导致脑膜炎。
当然市场上的脑膜炎疫苗比较多,比如4价多糖疫苗、AC-Hib三联苗、2价结合疫苗、2价多糖疫苗、1价多糖疫苗等等。
沃森生物、智飞生物及华兰生物主要生产4价多糖疫苗,兰州所及沃森生物生产2价多糖疫苗,罗益生物及沃森生物生产2价结合疫苗,智飞生物生产AC-Hib三联苗,武汉所生产1价多糖疫苗。
其中A群脑膜炎球菌多糖疫苗和A群C群脑膜炎球菌多糖疫苗为一类疫苗。
有小孩的朋友应该都知道。
接下来看华兰生物的业绩。
二、业绩
上图是华兰生物2021年的主要财务数据。
营收44亿,同比增长-11.69,大幅度下滑。
净利润13亿,同比增长-19.48%,更大幅度下滑。
每股收益0.7元,同比增长-19.61%,更更更大幅度下滑。
看起来挺悲观的,其实看从哪个角度去看。
我们先看看什么原因造成的大幅度下滑。
根据前面的分析,我们知道华兰生物两大类产品,血液制品和疫苗。
先看看血液制品的情况。

2021年血液制品营收26亿,2020年也是26亿,同比增长仅0.25%。
虽然没增长,但是也没有下滑,从上面那个图也能看出来,近3年都比较稳定。
那血液制品明显不是整体业绩下滑的原因。
稳定的原因也很简单,血浆采集站是稳定的,产量是稳定的,市场需求是稳定的,业绩当然就是稳定的,而且还将一直稳定下去,属于躺着赚钱的那种。
由于血浆采集站太难增加了,主要是政策的原因,华兰生物作为民企,难度肯定是可以理解的,所以他在持续的研发新血液产品,数量提不高,就提高质量。
不过难度也很大,目前还没有出新品,一旦研发出来,利润将暴增,因为高端血液制品价格是低端血液制品价格的好几倍。
目前我国主要还是以低端血液制品为主,技术瓶颈一直未突破,离国外发达国家还有差距。
继续看疫苗产品。

2020年之前,华兰生物的疫苗一路高歌猛进,快速增长。
但是2021年疫苗营收18亿,2020年营收是24亿,同比增长-24.63%。
很明显,造成整体业绩下滑的原因是疫苗业绩少了6个亿。
原因其实很简单。
华兰生物的疫苗太单一了,完全依靠流感疫苗,虽然上面分析产品的时候,说他有5款产品,其实有些产品还没投入市场。
比如冻干A群C群脑膜炎球菌结合疫苗项目于2016年12月26日取得国家食品药品监督管理总局药物临床试验批件,现处于开发阶段。
这并不是一个好现象,2018年流感疫苗营收占比86.87%,2019年上升到99.42%,2020年继续上升到99.81%,2021年如果四舍五入算的话,都100%了。
疫苗营收1,824,557,525元,流感疫苗营收1,824,605,768元,相差不到50万。
虽然所有全球的疫苗都是集中力量突破单品,行业的特征就是大单品,但是也没单到整个公司只靠一个产品的程度。
这个风险是很大的,比如这次的新冠,是导致流感下降的根本原因,大家都戴口罩,防范新冠的同时,当然也就阻断了流感的传播。
再说大家都打新冠疫苗去了,打流感疫苗的自然就少了。
华兰生物如此依赖流感疫苗,受到的影响当然最强烈。
我们把他的两大产品放在一起对比一下。

从营收占比来看,血液制品营收占比从2017年的87.76%,一路下降到2021年的58.56%。
相反疫苗营收占比从2017年的11.86%,一路上升到2021年的41.13%。
这还是2021年有了一个下滑,如果不是新冠疫情,他的流感疫苗营收占比已经超过50%了。
要说华兰生物的疫苗实力弱吧,他的流感疫苗确实是行业的龙头,挺厉害的。
华兰生物曾经是第一家做4价流感疫苗的公司
要说华兰生物的疫苗实力强吧,他的新冠疫苗现在都还没上市,才取得临床试验批件,目前刚启动II期临床工作。
其他公司的新冠疫苗都已经卖爆了,你这个是不是也太慢了一点,等新冠都没了才开始生产吗?
当然新冠疫苗难度也确实很大,我国也就中国生物、北京科兴、智飞生物这三家公司研发出来了,其他公司都是授权的。
所以这个真不好评价。
当然华兰生物的主要精力没有放在新冠疫苗上也是一个原因
今年的华兰疫苗剥离上市,也是华兰在疫苗研发路上的布局,因为研发管线太烧钱了,该业务单独去资本市场融资也是一个好的选择。
再看看华兰生物的费用情况。

销售费用下降,业绩下降造成的,疫情导致市场需求异常波动,销售费用花不出去很正常。
管理费用一直比较稳定,2021年2.54亿,2020年2.5亿,2019年2.18亿,近几年几乎保持稳定。
研发费用每年都在增加,2021年研发费用2.54亿,同比增加19%。
华兰生物近些年,一直在加大研发的投入,主要是两方面。
一方面是血液制品低端向高端的转型。
比如他的人血管性血友病因子(vWF)纯化工艺开发,这款产品目前国内还没有,研制成功,将会为血管性血友病患者提供特效药。
现在总共有10款血液制品新产品在研发。
另一方面是疫苗的研发。
流感疫苗是华兰生物的当家产品,甚至也可以说是目前他唯一的疫苗产品。
当然风险很大,所以也在同步进行其他大单品疫苗研发。
比如狂犬病疫苗(Vero细胞)等6款市场主流疫苗都在研发中。
财务费用波动很大,往年波动也很大,这也是生物行业的共性,华兰生物2021年财务费用同比增长190%,主要就是信用借款融资利息增加导致的。
这个行业普遍需要钱,也正是这个原因,相对来说,我还是比较看好华兰生物的。
因为华兰生物是这个行业里面,少有的现金流很好的生物公司。

如上图所示,近几年的经营活动现金流非常好,而且稳定。
这就是稳定的血液制品带来的好处。
不管怎么样,华兰生物每年都会生产那么多血液制品,而且都会卖出去,每年都会有二十多个亿的稳定收入。
这个叫“下有保底,上有预期”。
三、行业稍微讲一下血液制品行业,其实没太多可以说的,因为行业门槛已经限制死了。
目前总共只有28家企业具备血液制品生产的资格。
2021年28家血液制品生产企业的单采血浆站共采集血浆约9455吨,较2020年增长约13.4%,较2019年增长约2.7%。
2021年的血浆采集量算很好的,单个采集站的采集量很难提升,采集站的数量更是极难增长,所以整个行业的产量几乎都可以计算准确。
由于没有新进入者,使我国血液制品行业集中度得到大幅提升。
目前已形成以天坛生物、华兰生物、上海莱士、泰邦生物等大型血液制品公司为行业龙头的局面。
2021年,前四家公司采集血浆均在1000吨以上,合计采浆5600多吨,占国内血浆采集量的60%左右。
不过国外的集中度更高,排名前五位的企业市场份额占比为80%~85%,基本垄断了世界上血液制品的供应。
另外我国血液制品主要以人血白蛋白和静丙为主,合计占比近80%,人血白蛋白占比超过45%。
但是国际上情况不一样,主要以免疫球蛋白与凝血因子为主,人血白蛋白占比不足20%。

还有一点非常重要,人血白蛋白是目前我国唯一允许进口的产品。
并且近几年,进口量大幅度上升,进口人血白蛋白占比已经超过60%。
可能很多人不懂这个数据有什么意义。
简单来说,血液制品的所有产品都依靠血浆,也就是从血浆中提炼出各种物质,然后制作成不同功效的产品。
如果人血白蛋白全部由血浆中去提取,本来就紧缺的血浆会更紧缺。
唯一可以进口的白蛋白一定程度上缓解了紧缺程度,少从血浆中提取一些白蛋白,就可以多生产一些别的产品。
目前我国的血液制品技术还比较落后,前面也说过,我国的血液制品大多数属于低端产品,华兰生物每年投入的大部分研发费用,都在想办法突破技术瓶颈,把产品高端化。
技术的差异在血浆元素的提取上很明显。
国际血液制品巨头可以生产20多种产品,目前我国血液制品龙头企业最多也只能生产11种产品,并且实际生产并批签发的还只有9种。
分别是:人血白蛋、5种免疫球蛋白(静注人免疫球蛋白、破伤风免疫球蛋白、狂犬病免疫球蛋白、乙型肝炎免疫球蛋白和人免疫球蛋白)和3种凝血类产品(人纤维蛋白原、人凝血因子Ⅷ、人凝血酶原复合物)。
关于疫苗行业,由于华兰生物目前只靠流感疫苗,其他疫苗都还在研制中。
而流感疫苗行业已经在下面这篇文章中分析过:
疫苗行业的过去、现在、未来深度梳理,一篇文章看懂生物产业链
就不再重复讲了,没看过的朋友可以去看看,文章虽然比较长,多花点时间是值得的。
四、总结逻辑其实很简单。
华兰生物两大品类:血液制品和疫苗。
血液制品就算新技术没有突破,每年都会躺着收二十多个亿,因为产量固定,毛利固定。

如上图所示,血液制品20217年的毛利是61.54%,2021年的毛利是55.26%。
有少许的下滑,整体曲线是很平稳的。
也就是说华兰生物每年该赚的血液制品的钱,一分不少的依然会赚回来,没有任何风险。
而研发的持续投入,万一某天华兰生物真的搞出高端血液制品出来了呢?
反正每年赚这么多钱,拿出一部分每年都这样投入研发,这是一种非常健康的循环。
因为很多企业的研发都是靠融资或者借钱,风险极大。
华兰生物每年都是用自己赚到的“真钱”投入研发,零风险。
所以说:“下有保障,上有想象”。
至于他的疫苗产品,流感疫苗一支独秀,尽管毛利高达90%,但是风险显而易见的大。
两个风险:
第一个、单靠一个产品很容易波动,比如2021年就因为疫情大幅度下滑,产品结构风险太大了。
第二个、华兰疫苗单独上市后,将会主要靠融资和借钱扩大研发管线,这一点就会跟其他生物公司一样,具有不确定性风险。
所以华兰生物很极端,一类产品零风险,慢慢赚钱,慢慢投入,另一类产品高风险,这可能也是华兰生物把华兰疫苗剥离出去的根本原因。
综上所述,按照我的交易系统计算,华兰生物的合理价位是25元,理想价位是18元。
风险在于他的新产品,如果看好他未来的新产品,目前显然估值不高。
相反如果不看好他未来的新产品,我给的估值就高了。
大概是最坏情况时赔1倍,或者最好情况时赚2倍(大概率更高)的样子。
你觉得是会赔1倍?
还是赚2倍?

专注于上市公司财报和基本面深度分析。
很多时候,盈亏也只是一念之间!
一起探索企业基本面的研究,收获必然巨大。