细胞培养是指细胞在体外的培养技术,即在无菌条件下,从机体中取出组织或细胞,模拟机体内正常生理状态下生存的基本条件,让它在培养皿中继续生存、生长和繁殖的方法。通过细胞培养我们可以获得大量的、性状相同的细胞,以便于研究细胞的形态结构、化学组成及功能和机制。然而想让细胞平安健康的“长大”却绝非易事,赶紧跟着小编一起来学习细胞培养秘籍吧!本文将为大家介绍细胞培养的基本操作步骤、培养基成分及类型和细胞污染分类及处理方法。
细胞培养操作步骤
PART01
细胞培养又具体分为细胞传代、换液、冻存、复苏等一系列过程,每个步骤都对应着不同的操作技术要点,想要养好细胞,每一步都必须掌握。
(1)细胞传代(贴壁细胞)
试剂:PBS,胰酶,含血清的培养基
流程:当细胞汇合度达到80-90%时需要进行传代操作,先吸出原培养液,再加入PBS轻轻晃动培养瓶润洗细胞,吸出PBS丢弃;接下来加入胰酶放入培养箱消化,消化时间因细胞而异,显微镜下观察确定是否消化完全;之后加入含血清的培养基终止消化,吹打细胞使之脱落并在液体里反复吹打使细胞,使之尽量呈单颗细胞的悬浮液,收集细胞悬液离心,离心完吸出上清丢弃;加入新鲜培养基,吹打几下混匀细胞,按需接种到新培养瓶,补足培养基放入孵箱继续培养即可。
(2)细胞换液
试剂:PBS,含血清的培养基
流程:先吸出原培养液,再加入PBS轻轻晃动培养瓶润洗细胞,吸出PBS丢弃,最后加入新鲜的含血清的培养基,放到孵箱继续培养即可。
(3)细胞冻存
试剂:冻存液,PBS,胰酶,含血清的培养基
流程:按无血清培养基:血清:DMSO=7:2:1提前配置冻存液,置于室温备用;从细胞培养箱中取出细胞制成悬液,离心后吸掉上清液,加入冻存液,轻轻吹吸均匀,每管等量1ml装入冻存管;严密封口后,进行程序性降温冻存:-4℃30分钟,20℃30分钟,﹣80℃过夜,最后进行液氮保存。
(4)细胞复苏
试剂:含血清的培养基
流程:从液氮中取出冻存管,迅速(小于3min)置于37°C水浴锅中;解冻时,边晃动边观察,当看到只有一小块冰存在时,即可从水浴锅中取出;打开冻存管,迅速将细胞悬液吸到离心管中,轻轻混匀,1000r/min,离心五分钟,吸掉上清液;沉淀中加入适量培养液,放入孵箱中,培养。复苏的细胞,需要在24小时后,换一次培养液。
培养基成分及类型
PART02
细胞传代、冻存或是复苏这些步骤都离不开培养基,培养基是微生物学和生命科学中常见的实验室试剂,也被广泛应用于细胞培养和组织工程等领域。培养基中包含多种营养物质,这些营养物质对细胞的生长、分裂和代谢起着重要的作用。接着我们将详细介绍培养基中的各种成分和培养基的类型。

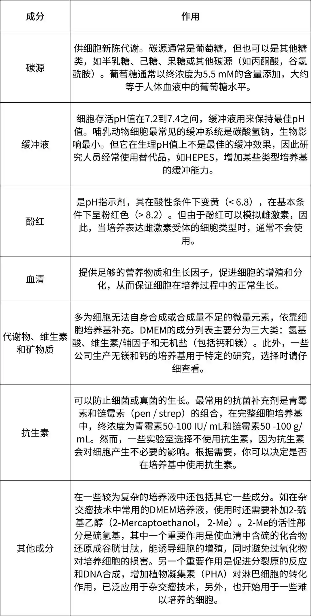
(1)培养基成分

(2)培养基类型
①MEM培养基
MEM是一种最基础、最常用的细胞培养基,仅含有12种必需氢基酸、L-谷氢酰胺和8种维生素,含糖量为1g/L,主要应用于贴壁细胞的培养,在添加血清后,可用于培养多种单层生长的细胞,如成纤维细胞。
②DMEM培养基
氮基酸含量是MEM的两倍,维生素含量是MEM的4倍,以及硝酸铁、丙酮酸钠和一些补充氢基酸。此外,DMEM分为低糖型和高糖型,葡萄糖含量分别为Ig/L和4.5g/L.(低糖适于依赖性贴壁细胞培养,特别适用于生长速度快、附着性较差的肿瘤细胞培养;高糖更适合高密度悬浮细胞培养,也适用于附着性较差,但又不希望它脱离原来生长点的克隆培养。)
③RPMI-1640
广泛应用于哺乳动物、特殊造血细胞、正常或恶性增生的白细胞,杂交瘤细胞的培养,是目前应用十分广泛的培养基。主要用于悬浮细胞培养。其它像K-562、HL-60、Jurkat、Daudi、IM-9等成淋巴细胞、T细胞淋巴瘤细胞以及HCT-15上皮细胞等均可参考使用。
④DMEM/F12:F12
培养基成分复杂,含有多种微量元素,和DMEM以1:1结合,称为DMEM/F12培养基。由于F12含有较丰富的成分和DMEM含有较高浓度的营养成分,可作为开发无血清配方的基础。该培养基适用于血清含量较低条件下哺乳动物细胞培养。此外,还在DMEM/F12中加入15mMHEPES缓冲液,增强了该培养基的缓冲能力。
⑤McCoy5A培养基
可支持多种(如骨髓、皮肤、肺和脾脏等)的原代移植物的生长,除适于一般的原代细胞培养外,主要于作组织活检培养、一些淋巴细胞培养以及一些难培养细胞的生长支持。例如Jensen大鼠肉瘤成纤维细胞、人淋巴细胞、HT-29、BHL-100等上皮细胞。
⑥IMDM培养基
此培养基不含铁,使用硝酸钾取代硝酸铁,还添加了硒和其他氨基酸及维生素。非常适用于快速增殖的高密度细胞培养,包括Jurkat、COS-7和巨噬细胞。IMDM还能够促进小鼠B淋巴细胞,LPS刺激的B细胞,骨髓造血细胞,T细胞和淋巴瘤细胞的生长。
⑦M-199培养基
起初开发用于鸡胚成纤维细胞的营养研究,后广泛用于病毒学、疫苗生产以及小鼠胰腺上皮和大鼠晶状体组织原代外植体的体外培养。它具有广泛的物种适用性,特别适用于非转化细胞的培养。与其他基础培养基相比,199培养基含有独特的成分,包括腺嘌呤、腺苷、次黄嘌呤、胸腺嘧啶和其他维生素。
⑧L-15培养基
L-15培养基支持HEP-2猴肾脏细胞以及胚胎和成人组织的原代组织块生长。采用磷酸盐和游离氨基酸而非碳酸氢钠进行缓冲。适用于快速增殖瘤细胞的培养,用于在CO2缺乏的情况下培养肿瘤细胞株。此培养液采用磷酸盐缓冲体系,氨基酸组成进一步改良,并由半乳糖替代了葡萄糖。
细胞污染分类及处理
PART03
除了学会为我们的细胞选择合适的培养基,并且熟练掌握细胞传代、复苏等技术,预防细胞污染也是重中之重。本期最后我们来细说下细胞培养过程中出现的一些污染现象及处理方法。
一、细菌污染
特征:细菌大小在0.5~5um,比动物细胞小很多。根据感染细菌的不同,可有不同的外形,多呈球状或杆状,形态规则,分布均匀;增殖速度快,一般污染后48~72小时爆发式增殖;营养消耗快,培养基很快变黄,变浑浊;镜下观察有明显的定向运动。
处理方法:轻度污染可用10×双抗清洗处理,重度污染建议消杀后丢弃。

图1细菌污染[1]
二、真菌污染
特征:一般培养液清亮,不变色,镜下有丝状物,有些真菌开始很像死细胞碎片,慢慢的会长出很细的丝状物。真菌生长的比较慢,不像细菌污染那么容易被发现,会形成孢子,容易污染其他细胞。
处理方法:真菌污染较难根除,不建议保留,建议消杀后丢弃。

图2真菌污染[2]
三、支原体污染
特征:最小的微生物,无法通过光学显微镜看见,但可通过电镜观察到。培养液一般会浑浊。感染支原体的细胞,在某一时间点碎片会突然增多,随着传代,细胞状态显著变差。支原体污染可通过气溶胶传播,影响同一细胞房其他细胞。
鉴定方法:PCR法、显色法、荧光染色法等。
处理方法:若细胞状态尚可,添加支原体抑制剂培养2-3代可转阴;若细胞状态很差,建议消杀后丢弃。

(A)(B)
图3支原体污染[3]
(A)细胞周围和细胞膜上下有大小不等、不规则荧光着色颗粒
(B)只有细胞核显色,细胞间无荧光着色颗粒
四、黑胶虫污染
处理方式:若细胞状态尚可,添加黑胶虫抑制剂培养2-3代可转阴;若细胞状态很差,建议消杀后丢弃。

图4黑胶虫污染[4]
五、细胞交叉污染
特征:即不同的细胞混杂在一起
鉴定方法:
同种属:STR鉴定,多等位基因数大于3个。(需考虑本身的遗传背景,如为融合细胞,本身就包含两套遗传信息)
不同种属:PCR法,对种属特异性基因进行扩增,不同种属产物大小不同。
处理方法:重新引种

图5细胞交叉污染[5]
参考文献:
[1]朱杰,叶梦玲,刘明佳,等.细胞污染物浅黄假单胞菌的鉴定及处理[J].中国生物制品学杂志,2018,31(5):6.DOI:10.13200/
[2]吕春荣,李卫娟,权国波,等.云南半细毛羊毛囊干细胞微生物污染检测[J].中国草食动物科学,2014(6):3.DOI:10.3969/
[3]桂馨,钱洁,许洁,等.细胞培养过程中支原体污染的检测及预防[J].同济大学学报:医学版,2013(3):4.DOI:10.3969/
[4]周怡婷,高增鸿,杨嘉文,等.细胞培养中"黑胶虫"污染的检测及防治[J].生物化学与生物物理进展,2020,47(1):8.DOI:10.16476/
[5]吴瑜,冯建平,林林,等.STR图谱分析法鉴别人源细胞交叉污染[J].中国生物制品学杂志,2010(1):6.DOI:CNKI:SUN: