
《十二猴子军团》是一部1995年的科幻电影,由布鲁斯·威利斯、布拉德·皮特和玛德琳·斯托主演。电影讲述了未来人类因一种致命病毒而灭绝,少数幸存者被迫居住在地下。为改变这种情况,科学家把一个囚犯送回到1996年来调查病毒,最后发现是一个教授的助手故意释放了这种病毒。
为什么这么做,因为教授为了研究癌症,私自制造了此种致命病毒,而助手被欺瞒了,做试验意外感染了病毒,等发现已经身患恶性癌症,时日不多了,而且病毒被她传染了全家的人。为了报复教授,报复社会,让全人类与她一起灭亡。助手坐上飞机在全世界故意释放了这种病毒。同时伪造证据,把释放病毒的责任栽赃给教授儿子和他的团队—十二猴子军团。
一、自然界病毒会毁灭全人类吗?
多细胞生物在几亿年和微生物、病毒的交锋中早已经形成了一套有效的防御机制,即便有超级病毒也不会导致全人类灭绝,因为病毒的基因复制出错率太高,变异太快,表面抗原出错率高,最后病毒会慢慢变温和,同时人类抗体慢慢形成,与病毒对抗,最终人类会取得胜利。
二、人造病毒会毁灭全人类吗?
有人的存在就有病毒.那会不会有一天有一种病毒可以毁灭全人类呢!我想大概是会有的,而且这种病毒说出来也很简单
1、假设这种病毒是潜伏期长,基因稳定性。
2、传播途径,通过空气普遍传染,飞沫传染。
3、病毒有强大的普遍细胞致癌性。
什么病毒能满足这样的条件呢?
答案就是EB病毒。

EBV(Epstein-Barr病毒)是一种广泛分布的人类疱疹病毒。据统计,全球超过90%的人口曾感染过,可谓无处不在。
eb病毒具有较强的传染性,即可通过空气飞沫传播,也可通过口咽分泌物经密切接触传播,还可通过输血等血液方式传播。
EBV的直径约为122-180nm,正20面体衣壳内含有双链DNA,其中代表毒株B95-8包含约171823个碱基对和85个基因。DNA被蛋白核衣壳包围,被蛋白制成的衣壳包裹,而衣壳被含有脂质和糖蛋白表面的包膜包围,这对于宿主细胞的感染是必不可少的。
EB病毒(Epstein-Barrvirus,EBV)是属于疱疹病毒科嗜淋巴细胞病毒属的DNA病毒,根据基因型差异分析,可将EBV分为EBV1型和EBV2型。人是EBV感染的主要宿主.EB病毒2型能感染人源化小鼠的T淋巴细胞并诱导B淋巴细胞瘤的产生.
细胞入侵.EBV可以感染B细胞和上皮细胞。
上皮细胞按形状可分为柱状和鳞状。
柱状上皮细胞:主要分布于鼻腔、鼻咽、器官、肺、胃、肠、子宫颈、子宫内膜及输卵管等部位。
鳞状上皮细胞:被覆于全身皮肤、口腔、喉部、鼻咽的一部分、食道、阴道的全部以及子宫颈。
EB病毒进入这两个单元的机制不同。
病毒糖蛋白gp350结合细胞受体CD21(也称为CR2)进入B细胞。然后,病毒糖蛋白gp42与细胞MHCII类分子相互作用。这会触发病毒包膜与细胞膜的融合,从而使EBV进入B细胞。
为了进入上皮细胞,病毒蛋白BMRF-2与细胞β1整合素相互作用。然后,病毒蛋白gH/gL与细胞整合素相互作用。这触发了病毒包膜与上皮细胞膜的融合,允许EBV进入上皮细胞。
EBV进入细胞后,病毒衣壳溶解,病毒基因组被转运至细胞核。


通过使用EBV-2病毒感染人源化小鼠,研究人员发现,与EBV-1只感染B淋巴细胞不同的是EBV-2在机体内不仅感染T淋巴细胞,也感染B淋巴细胞。同时,研究还证实EBV-2的感染可诱导B淋巴细胞瘤的产生,并且,研究人员还发现在体外破坏EBV-2的致使B淋巴细胞瘤化能力后,EBV-2也还具备致使人源化小鼠淋巴细胞瘤产生的能力。
据认为,每年约有20万例癌症病例归因于EBV。
EBV引发肿瘤,让人“谈癌色变”。
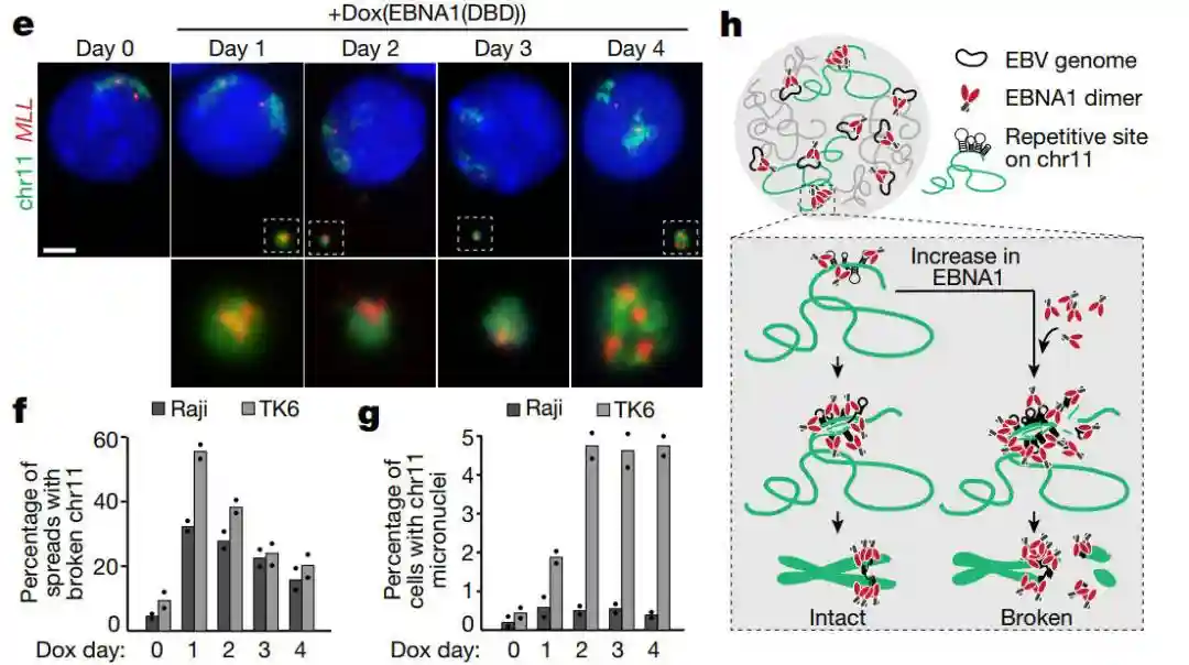
EB病毒编码的EBNA1蛋白通过结合染色体11上的脆弱位点,诱发染色体断裂,从而可能导致癌症的发生。
第1、就是EB病毒的EBNA1蛋白有普遍的细胞致癌性。
第2、EB病毒是DNA病毒,病毒DNA会结合到人体细胞DNA上,潜伏期长,基因稳定导致引发癌症。
第3、EB病毒可以引发肺炎、咽炎,引起咳嗽,从而导致广泛传播。
为什么现在全球90%以上人类已经感染过EB病毒,没有任何病症呢?这种病毒感染非常普遍,所以人类普遍有了抗体,对其有一定抵抗力了。
如果是基因改造的人造EB病毒会毁灭全人类吗?
未来可能真会发生。
嵌合病毒是一种基因工程重组病毒,在制备技术上并不存在太大问题,但作为重组病毒,在安全性上还有一定的风险。
如果使用基因工程重组EB病毒,如改造EBNA1蛋白编码,使其更具备强大的致癌能力。改造病毒表面抗原,使其具备更强大的感染细胞能力等。
EBNA1DNA结构上的蛋白能够结合到人类染色体的簇状重复序列上,从而诱发染色体脆弱位点断裂,导致染色体不稳定。
如果改造EBNA1蛋白编码,更容易与人类染色体的簇状重复序列结合,可使其更具备强大的致癌能力。能引发恶性肿瘤。
关于这种,现在研究癌症的实验室都有能力做到了。他们为了让实验室小白鼠快速致癌,通常使用基因改造的EB病毒、慢病毒让失去免疫力的人源化小鼠快速致癌,通常几个月就可以让动物得恶性肿瘤。
如果基因改造的EB病毒没有加入凋亡机制,如果泄露出去,真会发生《十二猴子军团》电影中的悲剧。因为基因改造的EB病毒有强大的致癌力,而癌症的发生时间特长,通常会5年以上。如果病毒传播到全球,而且因为是DNA病毒,感染的人会终生携带此病毒从而感染上各种癌症。