日前,南方医科大学黎孟枫联合团队在ScienceAdvances上发表的题为“LossofATF4leadstofunctionalaging-likeattritionofadulthematopoieticstemcells”的研究论文,并登上了中国科学技术部官网。研究认为活化转录因子4(activatingtranscriptionfactor4,ATF4)通过调控低氧诱导因子1α参与造血干细胞衰老的进程。


活化转录因子4(ATF4)是一个应激反应基因,它的表达会被缺氧、氨基酸缺乏、内质网应激、氧化应激等应激因素上调。此前Steffen等发现,酵母蛋白GNC4激活可使酵母生命周期延长,而在哺乳类中ATF4是GNC4的直接同源蛋白。
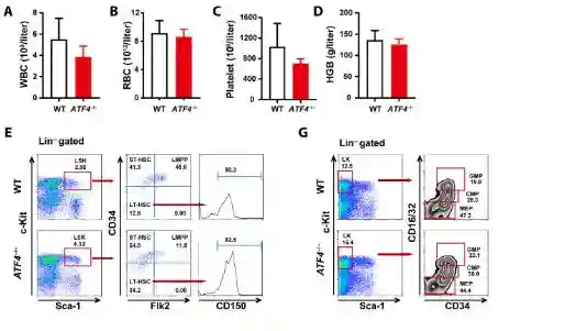
受此启发,黎孟枫等深入研究了ATF4在衰老过程中的作用,研究发现ATF4在HSCs中高表达,但随着小鼠年龄增加其表达在HSPCs中逐渐减少。有趣的是,年轻ATF4-/-小鼠的HSCs呈现出衰老样表型,造血系统表现出明显的衰老样改变,如免疫表型的HSCs比率数目增多、造血前体细胞体内外克隆形成能力降低、造血重建功能下降、具有重建功能的HSCs数量减少、HSCs自我更新能力减弱以及髓系偏移等,均提示ATF4可能参与调控造血系统的衰老过程。

团队利用ATF4条件性基因敲除小鼠(ATF4fl/fl;Scl-Cre-ERT)进一步证明ATF4作为内源性调控因子影响HSCs,而ATF4-/-成体骨髓微环境并不影响HSC的行为。
研究发现,在生理性衰老进程中,无论是HSC数量改变、造血重建功能降低还是髓系偏移,ATF4-/-老龄鼠HSC对比野生型老年鼠,其衰老样改变更加显著,说明ATF4调控HSC衰老具有年龄依赖性的特征。
在分子机制层面,团队发现ATF4-/-HSCs的ROS水平高于野生型HSCs;使用N-乙酰-L-半胱氨酸(NAC)进行实验性治疗的结果显示,NAC清除活性氧可修复ATF4-/-HSC衰老样的改变,如维持HSCs数量和细胞周期的稳定,阻止细胞分化的障碍和减少造血重建的缺陷。
那么ATF4又是如何调控HSCs内ROS生成的呢?研究者进一步揭示低氧诱导因子HIF1α可能是ATF4的一个潜在靶基因,ATF4通过与HIF1α启动子结合调控HIF1α表达,而在ATF4-/-Lin-细胞中过表达外源性HIF1α可减少ROS的产生,从而阻止产生过多增殖状态的HSC,由此纠正ATF4-/-BM移植后的造血重建障碍。

这项研究还发现敲除ATF4可显著延缓MLL-AF9癌基因驱动的白血病的发生发展,且显著影响白血病干细胞的干性,这提示ATF4在白血病的发生发展过程中也可能起到重要作用。本研究首次报道了ATF4可参与成体干细胞(HSCs)衰老进程的调控及其分子机制,这为抗衰老策略的研发提供了新的实验依据和思路。

科学成果竞相涌现,离不开先进的科研平台助力。作为广东省高水平大学重点建设高校中唯一的医学院校,南方医科大学科研实力强劲,拥有国家重点实验室、国家临床医学研究中心、粤港澳大湾区脑与类脑研究中心等国家和省部级科研平台93个。近年来,学校在医疗科研领域取得瞩目成就,为国家输送了无数医学领域的优秀人才。
站在建校70周年的新起点上,南方医科大学将秉持一代代南医人传承的精神火炬,满怀希望和信心,阔步迈向新的时代。欢迎怀有医学梦想的学子报考南方医科大学,实现科研理想,为祖国医疗事业发展贡献力量!